7月18日消息,近日英雄互娱发布公告称,称因公司整体发展战略规划,公司拟出资5亿元参股北京仁川汇沣文化合伙企业(有限合伙)和深圳市仁川汇丰实业合伙企业(有限合伙)。

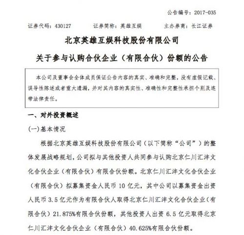
公告显示,北京仁川汇沣文化合伙企业(有限合伙)拟募集资金人民币10亿元,其中英雄互娱以募集资金出资3.5亿元作为有限合伙人取得北京仁川汇沣文化合伙企业(有限合伙)21.875%有限合伙份额,其他投资人出资6.5亿元取得北京仁川汇沣文化合伙企业(有限合伙)40.625%有限合伙份额。
同时,英雄互娱拟与其他投资人共同参与认购深圳市仁川汇丰实业合伙企业(有限合伙)有限合伙份额。深圳市仁川汇丰实业合伙企业(有限合伙)拟募集资金人民币5亿元,其中英雄互娱以募集资金出资人民币1.5亿元作为有限合伙人取得深圳市仁川汇丰实业合伙企业(有限合伙)15%有限合伙份额,其他投资人出资3.5亿元取得北京仁川汇沣文化合伙企业(有限合伙)35%有限合伙份额。
英雄互娱方面表示,公司此次拟使用募集资金参与投资北京仁川汇沣文化合伙企业、深圳市仁川汇丰实业合伙企业,可以有效借助专业平台的丰富经验以及专业能力,提升公司在相关区域的影响力及在产业相关领域的布局,促进公司经营发展战略目标的加快实现。
据英雄互娱2017年第一季度报告,报告显示,英雄互娱第一季度营收约3.09亿元,同比增长68.97%;归属挂牌股东净利润约1.37亿元,同比增长4.40%。第一季度营收增长得益于多款新游的上线,游戏收入出现大幅增加。


