
文/手游那点事/Doesnt
这年头,抄袭常有,而抄袭被起诉则不常有。
前不久,在微信小游戏正式上线第100天当天,腾讯在上海开了个微信小游戏的分享会,其中出现一款名为《海盗来了》的产品,其开发商豪腾嘉科在现场公布了游戏的月流水,足有1亿之多,一时成为业界普遍讨论的焦点。
然而仅仅过去半个月,这款月流水过亿的产品却被另一款名为《猪来了》的游戏的开发商起诉,原因正是涉嫌抄袭。
一、第一款月流水过亿小游戏,却被起诉索赔1000万
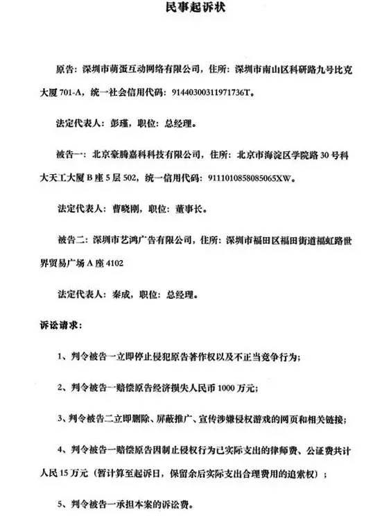
据手游那点事了解,游戏厂商深圳萌蛋互动正式起诉开发商豪腾嘉科,指控其产品《海盗来了》抄袭自家旗下小游戏《猪来了》。萌蛋互动主要认为,在美术、玩法、运营等层面,《海盗来了》都涉嫌抄袭《猪来了》,其负责人甚至认为“很多UI界面都一模一样”。
据萌蛋互动有关人士透露,《海盗来了》在未经许可的情况下,大量使用其产品的文字、图案、以及整体画面等元素,不仅构成侵权,更是一种不正当的竞争。而在媒体报道上,我们也能看到萌蛋互动相关负责人的态度:“游戏领域的借鉴,我们也能理解,但是这种抄袭,我们确实难以忍受。”
对比这两款游戏,《猪来了》其实早在2015年12月10日就已经上线,并依法取得了著作权版权登记,只是当时还未登陆国内,直到2017年初才由阿里移植到支付宝上在国内市场推出。至于《海盗来了》则是2016年10月左右发布,时间点要晚于《猪来了》。
根据民事起诉状,萌蛋互动请求法院判定豪腾嘉科立即停止侵犯原告著作权以及不正当竞争行为,删除、屏蔽推广、宣传涉嫌侵权游戏的网页和相关链接,并赔偿经济损失1000万元。
二、立足于社交、互动、玩法,《海盗来了》跃升小程序榜单Top 1
抛开“抄袭”一事不谈,作为第一款月流水破亿的小游戏,《海盗来了》确实取得了骄人的成绩。
今年5月4日,《海盗来了》第一次超越了《跳一跳》,成为小程序榜单的Top 1,峰值DAU达到2000万量级,成长指数达到惊人的761,远高于其他小游戏的成长速度。要知道,当时游戏已经登陆微信长达七个月,在玩法、画面没有改变的前提下,猛然成为头号小程序,在当时引起市场的强烈关注。
而豪腾嘉科的CEO曹晓刚在微信小游戏的分享会谈到小游戏的“爆款秘诀”,他认为社交、互动、玩法三者联动是最为关键的地方。
在社交上,《海盗来了》提供了多种“和好友一起玩游戏”的方式,包括排行榜、海盗公会、游戏好友、世界聊天等,尽可能地通过“社交玩法”来提高游戏的分享率和分享成功率。利用熟人来启动游戏产品,通过新的朋友来维持用户活跃度。
从运营角度上看,《海盗来了》一直保持着较高频率的迭代,手游版本时基本保持2个星期到1个月完成一个版本更新,而微信小游戏的迭代速度更快,一周就能做十几个版本迭代,大大提升了游戏内容消耗,通过运营活动的不断丰富,小游戏生命周期得以不断延长。
在有效的方式下,《海盗来了》实现质的飞跃,然而就是这样一款爆款小游戏,却被指出抄袭并被索赔,确实让人大吃一惊。
三、如今小游戏市场,抄袭已经成为常态?
在笔者看来,如今小游戏市场抄袭现象确实严重,换汤不换药的情况时有发生,主要原因还是在于抄袭成本低。去年跳一跳横空出世后,市场上马上出现不少模仿跳一跳的产品,调整跳方块的分数、把操控的棋子换成各式各样的人物…甚至有些连改也不改,直接把原型照搬改个名字就上线,就连App Store也出现山寨App。
尽管小游戏市场目前仍不够成熟,“借鉴”和“抄袭”并没有一个明确的分界线,可开发商热衷于用蹭热点博眼球,以求赚一波热钱的运作方式对小游戏市场的发展百害而无一利。然而就算发现被抄袭,闹上法庭也并不常有,抄袭方往往为了息事宁人,立刻下架游戏并删除一切与该产品有关的信息;被抄袭的一方也只能稍微作出警告,因为他们知道一款产品能被抄袭,就远远不止一个抄袭者,在市场监管尚未到位之前,这种行为是持续性的。
这一次,萌蛋互动起诉豪腾嘉科,或许能够给充斥着“复制风气”的小游戏市场敲响警钟,只有当创造与想象力占据主流的时候,游戏市场才会不断进步。
值得一提的是,在《海盗来了》宣布破亿后不久,就有媒体曝出其与一款2013年发行的海外手游《Pirate Kings》一模一样。《Pirate Kings》、《猪来了》、《海盗来了》,这三款游戏之间的关系,经过这次的起诉,又将更具戏剧性。





