本月27日,中国演出行业协会发布了《2021年全国演出市场年度报告》(以下简称《报告》),在疫情影响下,2021年演出市场总体经济规模335.85亿元,这个成绩比疫情形势更严峻的2020年增长了27.76%,但和2019年相比还是几乎腰斩,只有19年的58.69%。
后疫情时代,演出市场的整体恢复是艰难和缓慢的。不过,在一些细分领域,复苏的势头要强劲得多,ACG内容对整体格局的改变,已经初露端倪。

往年,“音乐会市场”是ACG演出的主阵地,2021年,动漫和游戏原声的音乐会巡演大幅上升,《仙剑奇侠视听音乐会》、《天空之城—久石让·宫崎骏动漫作品视听交响音乐会》、《王者荣耀交响音乐会》在《报告》里榜上有名。
不过,这只能算是ACG内容的常规增长,随着95后和00后的消费者的增多,ACG内容受到欢迎是自然会发生的事情。2021年这方面的最大突破,发生在“演唱会、音乐节市场”。

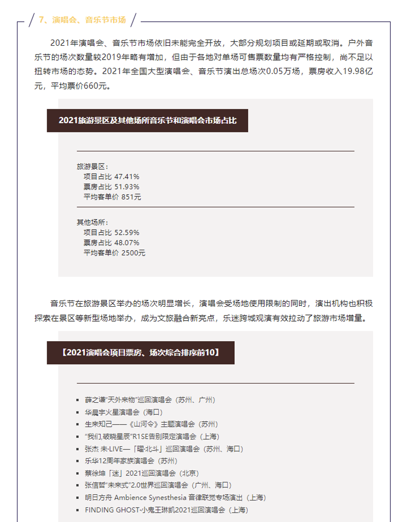
按《报告》的数据,2021年即使各地对演唱会和音乐节有着严格限制,全国大型演唱会、音乐节演出场次只有可怜的500场,也有20亿的票房收入,平均票价高达660元。这个体量比平均票价只有224元的“音乐会市场”要大上太多。
在《报告》统计的“2021演唱会项目票房、场次综合排序前10”中,有一个特殊的身影:排名第九的“明日方舟 Ambience Synesthesia 音律联觉专场演出(上海)”。
相比榜单上其他的歌星偶像演唱会,这场以游戏音乐为主题的演出显得非常异类。为什么没有歌星和偶像的演出能够突出重围,登上榜单,笔者认为有以下三个原因:

首先,从票价来说,传统歌星偶像演唱会的票价范围大抵在300-1800,内场前排的价格往往会涨到2000以上。榜单上排行第一的“薛之谦“天外来物”巡回演唱会”,内场票价为1017,1317和1717三种,排名第三的《山河令》主题演唱会的最高票价更是达到了2280元,而“音律联觉”的最高档票价只有1080元,显得非常亲民。
其次,“音律联觉“的上座率接近100%,是演出行业里少有的好成绩,网络上预售的票在五分钟内就被抢购一空,很多听众不愿千里,从北京,广州等地齐聚上海。这也符合《报告》中对演出市场用户的判断——2021年演出市场的消费主力是18至39岁的年轻人,这一年龄段的听众乐于跨城观演,为了喜欢的音乐并不在乎旅途所消耗的时间和费用。

说来有趣的是,笔者本人抢到了票,但是原计划想要一同前往的朋友却没有抢到,因此,在门票售罄之后,到演出开始之前,笔者和朋友一直在关注各种网络平台上是否有黄牛票出售。笔者居住在上海,并且经常购票观赏各类演出。通常而言,这种人气爆棚的演出项目一定是不乏黄牛票的存在,因此笔者第一时间就在某宝某鱼等平台开始搜索音律联觉相关关键词。先说结论,当时网上拍胸脯自称一定能搞到黄牛票,让我放心拍的,最后没有一个是能出票的。这个过程中黄牛大概分三种,一种是坦诚告诉你,暂时不知道能不能搞到票,让你先拍,然后他去想办法的;一种是信誓旦旦的说自己一定能弄到票的;还有一种是放烟雾弹的,说你当天直接到场馆去,然后当面交票的。因此笔者的朋友为此被骗了三轮,甚至因为把希望寄托在最后一种黄牛身上,还亲自跑了一趟世博展览馆,但是最后还是没有拿到票。甚至还在场馆外前前后后遇到了上百个希望来现场碰碰运气的方舟玩家在排队入场的队伍旁边游荡,其中不乏有从湖北,安徽,广州等地千里迢迢赶过来的,不难看出这场演出对于方舟玩家的吸引力确实相当夸张。
作为亲身经历者,笔者可以说鹰角在这次音乐会的票务环节确实做到了滴水不漏的地步,不仅仅是采用了票证合一,双重检验入场的硬机制,同时也管控了其他可能流出的渠道。(这里就不得不提一嘴某采用了同样的验票机制但是依然有大量黄牛的电竞比赛了)只有票务管理工作做到位,观众的观影成本和体验才能得到最基本的保障,否则,从购票阶段就足够让人糟心的,这也是有些演出项目做的特别不到位的地方。因此,虽然笔者的朋友最终无缘入场观看演出,但是他对鹰角的票务管理能力反而赞赏有加。

最后,也是最重要的一点,“音律联觉“作为《明日方舟》这个游戏的IP产物,有着足够强大的用户凝聚力,赶赴演出现场的听众几乎都是《明日方舟》这款游戏的玩家。在用户粘度上,二次元IP说不定还要强于三次元的现实偶像。
当然,“音律联觉”的演出现场也没有让听众们失望。《明日方舟》作为一款运营三年,两次被好莱坞音乐传媒奖提名的游戏,在音乐方面的造诣并不低,游戏内的乐曲大多由行业知名音乐人编写并演奏,在数个小时的音乐后结束后,现场的万名听众依旧驻留在原地,久久不愿离去。

对于《明日方舟》来说,举办高质量的现场演出即增添了IP的知名度和美誉度,同时也是塑造IP的一种手段。今年,新的“音律联觉”又将开始,在前些日子放出的PV中,我们得知这次的主题是“电影”,演出的名字便叫做“灯下定影”。
短短1分半的PV多次对电影进行致敬,从标志性的007开头到《飓风营救》男主角的书名梗再到詹姆斯·邦德喜欢的马天尼鸡尾酒,可以说在明示玩家——这次我们要玩间谍电影的风格了。

同时,《明日方舟》作为一款游戏,自然也不会只在PV里搞致敬,同期推出的皮肤里,泥岩的皮肤“黑曜石”在致敬《007金刚钻》里邦女郎的穿着,龙舌兰的皮肤“开牌制胜”则致敬了《007大战皇家赌场》,并且,《明日方舟》的官网上还放出了相应的宣传页面,让玩家为游戏中的人物“年“即将拍摄的电影遴选演员。

《明日方舟》在今年的演出上到底会搞出什么样的花样我们不得而已,但从游戏跨界到音乐又跨界到电影,的确是《明日方舟》的开发及运营商鹰角网络一贯的风格。从这个角度说,今年的“音律联觉“也绝对值得期待和前去现场观看。

作为一家游戏公司,鹰角网络做的事情不只是“好玩的游戏”,还有”一切看起来很酷”的东西,现在,它们自己组建的动画公司“重力井”已经在三周年直播的时候官宣,说不定再过几年,我们看到的就不只是音乐演出,而是影音联动的大型嘉年华了。
等到那时,我们看到的就是一场真正撼动演出市场的风暴了。


