文|游戏那点事|摸摸猫、零
今天(8月25日),国家新闻出版署发布了《2025年8月份国产网络游戏审批信息》。
本批次共下发国产游戏版号166个,以申报类别划分:其中“移动”类别163款(含“移动-休闲益智”类别39款)、“客户端”类别19款、“游戏机”类别1款;此外,还有17款游戏同时拿到了“移动”类别和“客户端”类别的版号,可见多端产品的趋势在上升。
国产版号之外,今天还发布了新一批的进口游戏版号7个,其中6款为移动端版号、3款为客户端版号、2款同时拿到了移动端和客户端版号。
截至今年8月,年内已下发的国产游戏版号共计1050个。值得一提的是,如果从近一年的每月版号下发数量来看,可以发现版号的过审数量在阶段性增长,并在这个月创下了新高。

而进口游戏版号方面,由于下发频率从过去的每两月一发转变为今年开始的每一月一发,因而在每月下发数量上没有明显的增长趋势,但也保持相对稳定。

综合来看,在今天下发的新一批国产和进口游戏版号中,知名的厂商或产品包括:
国产游戏版号方面:
网易雷火《天下:万象》、灵犀《宗师之上》、三七互娱《超牛英雄》、B站《逃离鸭科夫》、雷霆《出动吧!库鲁》、益世界《九州百业录》、上海游卡《三国杀:智定乾坤》、友谊时光、《花与绯想》、广州谷得《烽火望长安》、蓝飞互娱《宝藏水族馆》、上海胖布丁《边缘空间》、深圳冰川《超能战机》、广州漫灵《大梦仙途》、成都卓杭《呼噜噜大冒险》、百度多酷《进化:开局是只史莱姆》、深圳鲤游《萌兽特攻队》、深圳奥玩《千机阵》、四三九九《弹弹小队》;
进口游戏版号方面:
腾讯《卡厄思梦境》、盛趣《大航海时代:起源》、B站《嘟嘟脸恶作剧》、成都奇侠互娱《三国志:王道天下》、深圳奥创《淘金历险记:克朗代克》、上海游斐《天之炼狱归来》。
值得一提的是,《卡厄思梦境》是由韩国Smilegate旗下曾研发《第七史诗》的SUPER CREATIVE团队开发的一款全新宇宙黑暗幻想肉鸽卡牌游戏。国服版本将由小明太极和腾讯游戏联合运营发行。
在游戏中,名为「卡厄思」的宇宙性灾难侵蚀所有行星,幸存者们离开行星,开启了方舟文明时代。玩家将作为「卡厄思」中的领航者、「梦境号」的舰长,带领伙伴们探索未知、消弭灾厄、寻找宇宙的真相。

以下为本批次版号的完整名单:


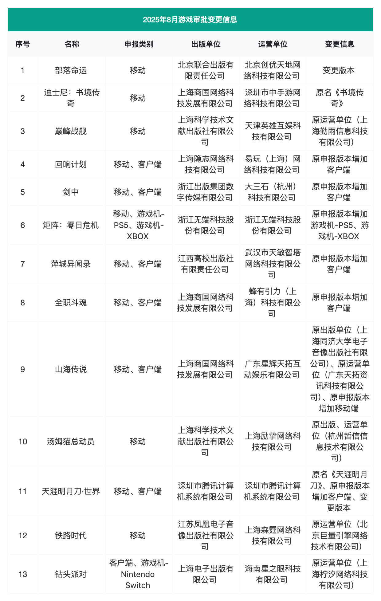
最后,还有一批版号审批信息的变更:



